تجاوز إلى المحتوى الرئيسي
XXXXXXXXXXXXXXXXXXXXXXXXXXXXXXXXXXXXXXXXXXXXXXXXXXXXXXXXXXXXXXXXXXXXXXXXXXXXXXXXXXXXXXXXXXXXXXXXXXXXXXXXXXXXXXXXXX;visibility:hidden">
Toggle navigation
English
العربية
ابحث
Search
بحث في الرموز
حفظ
Social Media Links
Facebook
Twitter
Youtube
Instagram
LinkedIn
User account menu
تسجيل الدخول
أنشىء حسابا
المؤشر
ISO 9001:2015
User account menu
تسجيل الدخول
أنشىء حسابا
بحث في الرموز
حفظ
بحث
Social Media Links
Facebook
Twitter
Youtube
Instagram
LinkedIn
Main navigation
نبذة عن البورصة
من نحن
لمحة عامة
الرؤية والرسالة والأهداف
أوقات التداول
العُطل الرسمية
معرض الصور
العلاقات الدولية
حوكمة شركة بورصة عمان
مجلس الإدارة
الإدارة التنفيذية
الهيكل التنظيمي
التطلعات المستقبلية
سوق رأس المال الأردني
العضوية
نظام العضوية
متطلبات العضوية
عضوية البورصة
رسوم العضوية
معلومات الوسطاء
معلومات الاتصال
معلومات عامة
ترتيب شركات الوساطة
خدمات الأعضاء
خدمة التداول عبر الانترنت
دليل استخدام نظام التداول الإلكتروني في شركة بورصة عمان
نظام إدارة الأوامر OMS
نماذج وطلبات
الملتقى السنوي لأعضاء البورصة
الملتقى السنوي
مبادرة التميز في الأداء والخدمات لشركات الوساطة
المنهجية
النتائج
المنتجات و الخدمات
أنواع الأوراق المالية
الأسهم
السندات
الصكوك
إيصالات الإيداع
صناديق الاستثمار
خدمة المعلومات
مزودو البيانات
أخبار الأوراق المالية
أحداث الشركات المدرجة
التعاميم و الإفصاحات
التعاميم
الإفصاحات
نظام الإفصاح الإلكتروني بإستخدام لغة XBRL
خدمات الإدراج
مزايا الادراج
متطلبات الإدراج
رسوم الإدراج
رسوم التسجيل
خدمات التداول
أنواع الورقة المالية
الأسعار المرجعية
تقسيمات السوق
الصفقات في بورصة عمان
عمولات التداول
أوقات التداول
التقاص والتسوية
دليل الخدمات التي تُقدمها بورصة عمان
تشريعات
القوانين
قانون الأوراق المالية
الأنظمة
النظام الداخلي للرسوم والبدلات والعمولات
النظام الإداري الداخلي
نظام العضوية في شركة بورصة عمان لسنة 2018
التعليمات
تعليمات تنظيم التسجيل والتداول البيني
تعليمات ادراج صكوك التمويل الاسلامي في بورصة عمان
تعليمات حل المنازعات
تعليمات ادراج الأوراق المالية
التعليمات المنظمة لتداول الأوراق المالية غير المدرجة
تعليمات الإفصاح 2018
التعليمات الخاصة ببدلات وأجور الخدمات التي تقدمها بورصة عمان للغير
تعليمات تداول الأوراق المالية في شركة بورصة عمان لسنة 2018
تعليمات التحقيق والتفتيش والتدقيق
تعليمات حوكمة الشركات المساهمة المدرجة لسنة 2017
أسس
أسس تقديم المعلومات الفورية للتداول إلى أعضاء بورصة عمان
أدلة
دليل قواعد التداول في شركة بورصة عمان
قواعد
القواعد العامة لاستخدام نظام الافصاح الالكتروني بلغة XBRL
قواعد إدارة علاقات المستثمرين
قواعد تقديم تقرير الاستدامة لبورصة عمان
قواعد تقديم تقرير الإفصاحات المتعلقة بالمناخ
البحث في التشريعات
اسعار السوق
معلومات التداول
النشرة اليومية
النشرة الأسبوعية
النشرة الشهرية
النشرة السنوية
معلومات القطاع
أوقات تنفيذ العقود
مؤشرات
المؤشرات الرئيسية
المنهجية
المكونات
الارقام القياسية التاريخية
أداء السوق
الإحصائية اليومية
الملخص اليومي
الملخص الاسبوعي
النشرة الاحصائيه الشهريه
نشاط الاستثمار الاجنبي
بيانات إحصائية
بيانات التداول اليومية
معلومات للإنزال
معلومات تاريخية
ثقافة المستثمر
زاوية المستثمر
استثمر في الأردن
دليل الاستثمار في بورصة عمان
كيفية فتح حساب
الاستثمار الأجنبي
كيفية قراءة البيانات المالية
فرز الأسهم
توعية المستثمر
المعجم
الاسئلة المتكررة
الأوراق المالية غير المدرجة (OTC)
سوق الأوراق المالية غير المدرجة
تعليمات سوق الأوراق المالية غير المدرجة
نشرة التداول
الشركات المسموح تداولها
أوقات التداول
الاستدامة والمناخ
المركز الإعلامي
أخبار البورصة
الأحداث القادمة والإعلانات
فيديوهات توعوية
المكتبة والمنشورات
النشرات الإخبارية
التخاصية في الاردن
التقارير السنوية
التقارير الشهرية
البحوث والدراسات
المكتبة و المنشورات
الخدمات الإلكترونية
خدمات الويب
برنامج مراقبة التداول
قائمة المشاهدة
خدمة RSS
تطبيقات الموبايل
تطبيق Boursa
استبيان قياس رضا متلقي الخدمة
معلومات الاتصال
اتصل بنا
موقعنا على الخريطة
القائمة
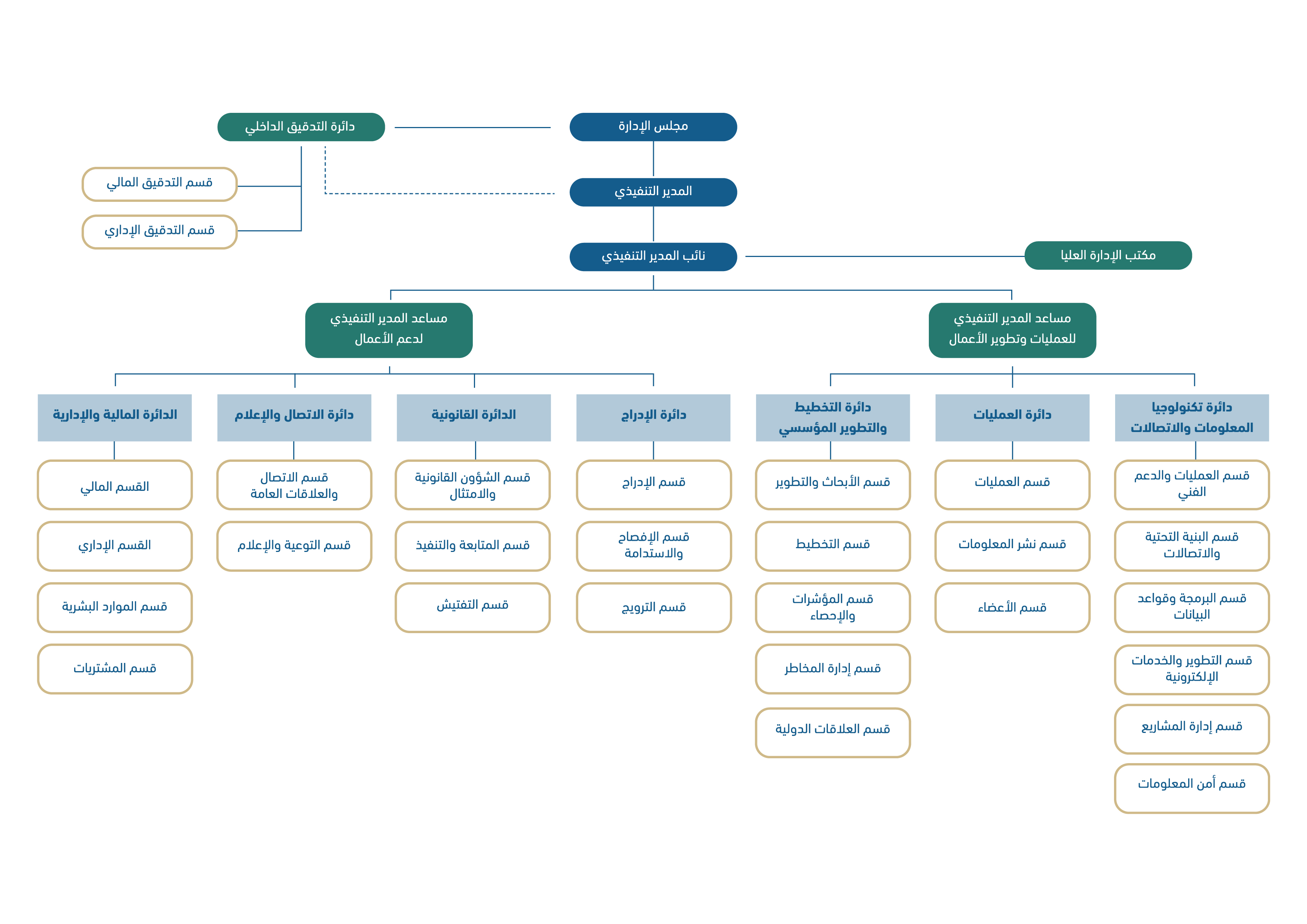
الهيكل التنظيمي
اضغط هنا لتحميل الهيكل التنظيمي لبورصة عمان
تحميل PDF
نسخة للطباعة